大箐山县人民政府
政府信息公开
适老版
无障碍
当前位置:
首页
>
政府信息公开
>
法定主动公开内容
>
重大民生信息
>
产品质量
索 引 号:
发文机关:
成文日期:
发文字号:
发布日期:
时 效:
名 称:
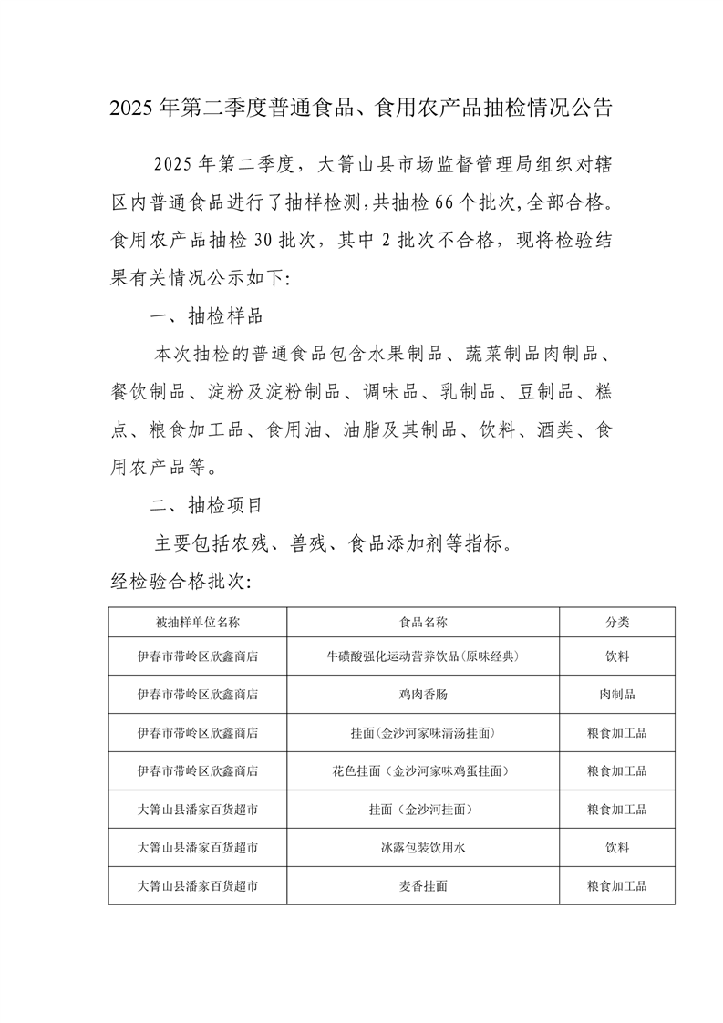
2025年第二季度普通食品、食用农产品抽检情况公告
2025年第二季度普通食品、食用农产品抽检情况公告
发布时间:
2025-06-30 16:25
来源:
大箐山县市场监督局
访问量:
【
字体:
大
中
小
】
分享到:
TOP
打印
关闭
扫一扫在手机打开当前页