适老版
无障碍
网站首页
走进大箐山
招商引资
箐山旅游
普法在线
政府信息公开
在线服务
互动交流
当前位置:
首页
>
专题专栏
>
巩固脱贫成果 助力乡村振兴
>
监督评价
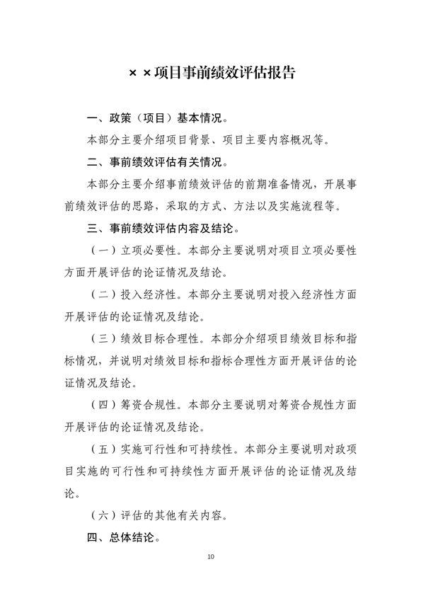
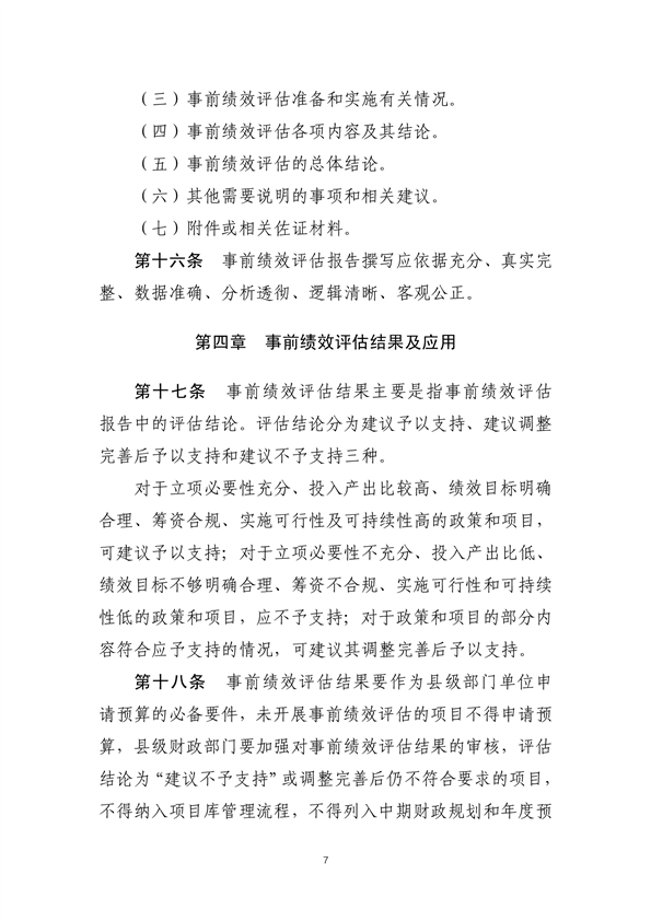
大箐山县预算事前绩效评估管理办法
发布日期:
2024-11-06 15:35:32
来源:
财政局
访问量:
关联稿件
扫一扫在手机打开当前页
分享到:
【
返回顶部
】
【
关闭本页
】
上一篇:
下一篇: